热点文章

中国国际大学生创新大赛(2026)校内选拔赛学院拟推荐项目名单

2026-03-26   作者:操方舟   审稿:lixy     (浏览次数:)     打印    收藏

全院师生:

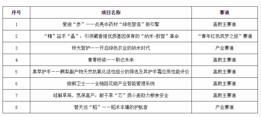
根据学校《关于举办中国国际大学生创新大赛(2026)校内选拔赛的通知》文件精神,经各团队自主申报,学院组织资格审查和评审答辩,共有9个项目参赛,现将拟推荐参加校级初赛的8个项目名单予以公示(详见下表),公示时间为:326日至328日。若有异议,请在公示期内向学院党委办实名反馈,联系人:老师,联系电话:0835-2886151


理学院党委办公室

2025326